þ mRNA测序
mRNA测序(mRNA-Seq)已迅速成为分析疾病状况、生物过程及广泛研究设计中的转录组的首选方法。mRNA-Seq不仅可提供极为准确且高灵敏度的量化基因表达,还可识别已知的和新的转录异构体、基因融合和其他特征及等位基因特异性表达。mRNA-Seq可提供编码转录组的完整视图,而并不受限于先验知识。
与基因表达芯片相比,mRNA-Seq在分析转录组方面具有诸多优势。
² 该方法适用于更广泛的动态范围,不仅可增加灵敏度,还可提高基因表达中测量的倍数变化的准确性。
² 可捕获已知特征和新发特征
² 可广泛应用于众多物种
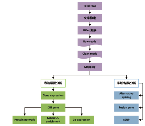
技术路线

相关解决方案

癌症会积累大量的基因变化,但通常只有少数发展为肿瘤。借助mRNA-Seq监控基因表达变化有助于识别疾病预后或治疗反应的预测性生物标志物。mRNA-Seq还支持对基因表达和病因进行特征分析,并可了解影响肿瘤分类和发展的变异。

基因表达图谱和调控研究可让您形象地了解基因组、表观遗传和环境因素对常见疾病的影响程度。mRNA-Seq是一种成熟高效的探查和图谱分析工具,可提供具有较高影响力的研究结果,并识别针对一系列复杂疾病的下游调查的目标靶点,其中包括神经系统、免疫系统、新陈代谢以及心血管方面的疾病。
专注组学 精准定位 用心服务 帮您实现科研价值
——