þ Small RNA测序
small RNA是指长度在18~30nt的内源性RNA,包括miRNA,siRNA和piRNA等。它们在mRNA的转录及转录后水平的调控中发挥重要作用,参与细胞生长、分化、代谢等各个生物学过程,对生物体的正常发育和疾病过程起着关键作用。Small RNA测序是指基于高通量测序平台对目标样本的small RNA进行大规模检测,同时发现新的小RNA,结合生物信息学挖掘手段,研究small RNA的功能、结构和调控机制。
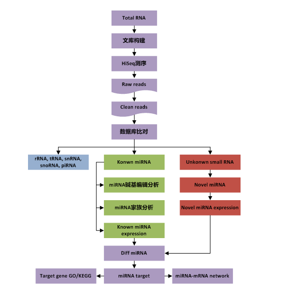
技术路线

²样本类型:含有samll RNA的total RNA
²样本总量:>=2 μg
²样本浓度:>=50 ng/ul
²推荐数据量:>=20 M reads/样本

研究人员通常希望能对珍贵的肿瘤样本进行高度灵敏的分析,以便检测出低至每个细胞一个拷贝的突变水平。通过小RNA测序,可对miRNA和癌症转录组中存在的覆盖度极高的其他小型非编码RNA进行探查和图谱分析。

在先天性和适应性免疫系统、CNS以及多种疾病的细胞中,miRNA拥有独特的表达图谱。基于NGS的图谱可实现快速、高通量的miRNA转录组分析,并提供有关RNA编辑过程和突变活动的见解。凭借高覆盖度功能,小RNA测序可用于探查新miRNA物种或识别罕见变异。
专注组学 精准定位 用心服务 帮您实现科研价值
——