Resveratrol Upregulates mmu-miR-363-3p via the PI3K-Akt Pathway to Improve Insulin Resistance Induced by a High-Fat Diet in Mice
期刊:Diabetes, Metabolic Syndrome and Obesity: Targets and Therapy
IF:3.319
合作单位:河北医科大学
本研究miRNA测序部分由中科普瑞合作完成
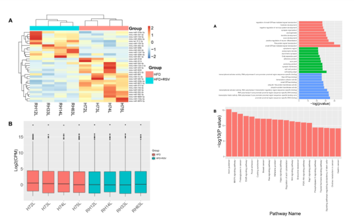
据报道,miRNA和白藜芦醇可改善肝胰岛素抵抗,并参与肝糖脂代谢和胰岛素信号转导。miRNA在白藜芦醇介导的肝胰岛素抵抗降低中的作用尚未得到详细研究。本研究旨在探索白藜芦醇(RSV)如何通过microRNA在体内外改善高脂饮食(HFD)诱导的小鼠肝胰岛素抵抗。C57BL/6J小鼠高脂肪饮食喂养8周,建立胰岛素抵抗模型,miRNA测序分析RSV治疗组与非治疗组小鼠肝脏组织中差异miRNA表达。用软脂酸(PA)处理小鼠HepG2细胞,建立胰岛素抵抗细胞模型。用mmu-miR-363-3p抑制剂或mimic转染HepG2细胞,分析PI3K-Akt信号通路相关蛋白的表达情况。结果证实了白藜芦醇在肝脏中的胰岛素增敏作用,并探讨了miRNA可能参与白藜芦醇的作用机制,为糖尿病的预防和治疗提供新的思路。
主要研究结果
通过高通量测序分析,mmu-miR-363-3p被确定为RSV作用于胰岛素抵抗的主要miRNA。KEGG通路富集分析发现PI3K-Akt信号通路在差异表达的miRNA中显著富集,该通路与胰岛素抵抗密切相关。RSV治疗降低了PI3K-Akt通路下游的FOXO1和G6PC的表达。在细胞模型中,mmu-miR-363-3p inhibitor显著抑制了p-Akt和p-PI3K的表达,但增强了FOXO1和G6PC的表达。而mmu-miR-363-3p mimic则显著增强了p-Akt和p-PI3K的表达,但抑制了FOXO1和G6PC的表达,这与RSV的作用类似。

专注组学 精准定位 用心服务 帮您实现科研价值
——