本研究中所有RNA测序相关实验及数据分析均由中科普瑞协助完成。
IF:5.296
单位:山东省齐鲁医院心内科
先天性心脏病(CHD)是世界范围内婴幼儿发病和致残的主要原因之一,其与染色体异常密切相关。不含POU结构域的八聚体结合蛋白(non-POU domain containing octamer-binding protein, NONO)能与DNA、RNA以及多种蛋白质相互作用,参与多种生物学事件:DNA修复修复,RNA剪接、转录调控、核RNA滞留和cAMP调节途径等。NONO功能缺失变异可能是导致男性先天性心脏病缺陷的原因(左心室心肌致密化不全与冠心病 )。目前NONO蛋白在体内对心脏结构和功能的影响,以及在体外对心脏原代成纤维细胞的影响尚未完全阐明。在本研究旨在揭示NONO敲除(NONO KO)小鼠与野生型(WT)雄鼠在整体表型、心脏功能和成纤维细胞上的变化。
1. Sanger测序对各类小鼠基因型进行鉴定。监测数据统计显示NONO KO雄鼠的后代在断奶时面临严重的生存劣势且产仔率远远低于WT雄鼠。体重监测发现,NONO KO小鼠的体重比WT小鼠显著降低。从出生到一年的OS统计显示,NONO KO小鼠的死亡率一直较高,颅面形态也发生了明显变化。

Fig.1 NONO敲除小鼠与野生型雄鼠表型分析
2. 实验观察到NONO KO小鼠的心脏尺寸较小,心脏重量明显低于WT小鼠,且心肌细胞直径较WT小鼠小。采用超声心动图对16周龄NONO KO小鼠及WT雄鼠的心功能进行了评估。NONO KO小鼠小鼠的E/A比值明显升高,提示心脏舒张功能受损。

NONO KO小鼠心脏舒张功能受损及左心室舒张末期内径减小
3. 为了进一步研究NONO缺陷是否会导致过度的心肌纤维化,进行了Masson染色观察细胞外基质(ECM)。与野生型小鼠相比,NONO KO小鼠的间质区富含ECM。IHC检测显示,NONO KO组的I型胶原、III型胶原和P4Hα1的表达均显著高于WT组。Western blot 对以上结果进行了验证。结果表明,NONO缺失导致体内胶原代谢受损,致使心肌纤维化。

NONO缺失导致体内胶原代谢受损,心肌纤维化过度
4. 流式细胞实验表明,NONO缺陷诱导心肌成纤维细胞(CFs)大量增殖,且CFs处于细胞周期的S期。Transwell实验表明NONO缺陷也能抑制CFs的迁移。过表达的NONO可抑制成纤维细胞的增殖及增加其在体外的迁移。

NONO缺失心肌成纤维细胞增殖增加,迁移减少
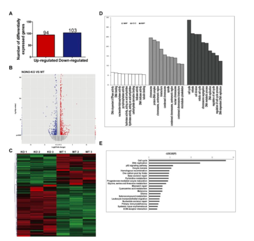
5. RNA测序结果发现有197个差异基因,功能分析发现NONO缺失样本细胞周期调节因子上调,迁移调节因子表达下调,进一步证明NONO缺乏可促进细胞周期,抑制细胞迁移。

NONO KO和WT CFs中基因的差异表达
DOI: https://doi.org/10.1016/j.yjmcc.2019.10.004
专注组学 精准定位 用心服务 帮您实现科研价值
——