肠道菌群在精神性疾病,如抑郁症、自闭症、精神分裂、神经退行性疾病等中的扮演着重要角色,那么,肠道菌群是否与焦虑症也有关系呢?
近期,第四军医大学西京医院王化宁主任团队彭正午、陈怡环等的一项研究,揭示了肠道菌群与广泛性焦虑症之间的相关性。文章近期发表在《Journal of Affective Disorders》(IF=4.084)上,中科普瑞技术团队为此研究提供了分析支持。

什么是广泛性焦虑症呢?广泛性焦虑障碍(GAD)简称广泛焦虑症,是以持续的显著紧张不安,伴有自主神经功能兴奋和过分警觉为特征的一种慢性焦虑障碍,是最常见的一种焦虑障碍。广泛性焦虑障碍患者常具有特征性的外貌,如面肌扭曲、眉头紧锁、姿势紧张,并且坐立不安,甚至有颤抖,皮肤苍白,手心、脚心以及腋窝汗水淋漓。值得注意的是,患者虽容易哭泣,但为广泛焦虑状态的反映,并非提示抑郁。广泛性焦虑障碍很常见,在1年时间内可影响3%~5%的人群,女性两倍于男性,常与应激有关,此障碍通常开始于儿童或青少年期,但也可以在任何年龄开始。GAD的发病机制涉及易感基因与环境应激之间的复杂相互作用。
文章题目及简介:
Association between fecal microbiota and generalized anxiety disorder: Severity and early treatment response
本研究通过比较36个广泛性焦虑症(GAD)患者和24个健康对照组(HCs)的粪便微生物组成,探讨肠道菌群在GAD发生发展中的作用,以及两组间差异菌群是否与症状严重程度或抗焦虑药物治疗反应有关。
主要结果:
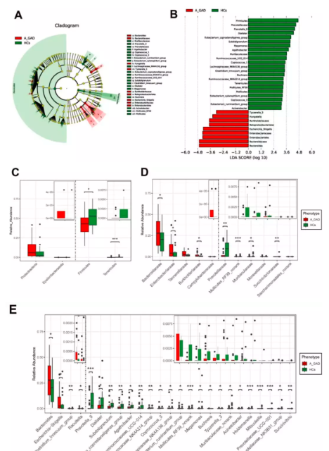
1. 广泛性焦虑症(A_GAD)组和健康对照组(HCs)菌群结构差异
与HCs组相比,A_GAD组的OTU丰富度显著降低,但多样性指数Shannon 和Simpson 指数间并无显著差异。基于加权(weighted) 及非加权(unweighted)的 UniFrac PCOA分析结果显示,A_GAD组和HCs组间具有显著差异。

2. 广泛性焦虑症(A_GAD)组和健康对照组(HCs)菌群组成差异
通过Lefse分析,找出了焦虑症(A_GAD)组和健康对照组(HCs)之间的差异菌。并分别在门、科、属水平进行了分析。在门水平上,发现变形菌门(Proteobacteria)等在A_GAD组富集,厚壁菌门(Firmicutes)等显著减少;属水平上,发现拟杆菌(Bacteroides)、大肠杆菌志贺菌(Escherichia-Shigella)等在A_GAD组显著富集。

3. 肠道微生物组成与GAD症状严重程度的关系
在属水平,分析焦虑症症状严重程度与菌群的Spearman相关性,revotellaceae UCG-001, Mollicutes_RF39_norank, Succinivibrio, Mitsuokella, Prevotella 9, Subdoligranulum, Ruminococcaceae_NK4A214_group, Eubacterium_coprostanoligenes group, 及Ruminococcaceae_UCG-014与焦虑和抑郁量表评分呈负相关,而拟杆菌(Bacteroides)、大肠杆菌志贺菌(Escherichia-Shigella)与之呈显著正相关。

4. 肠道微生物组成与早期治疗反应的相关性
接下来分析了GAD患者对治疗的反应与微生物组成的关系。临床评分有:HAM-A 值、躯体性焦虑、心理焦虑、SAS 值及GAF值。Akkermansia、Eubacterium_coprostanoligenes和Alistipes与HAM-As总评分及躯体性焦虑下降呈正相关。详细结果见下图:

本研究的结果表明,GAD患者的肠道微生物组成发生改变:A-GAD和HC组,有25属的水平呈显著变化。在A-GAD患者中,拟杆菌(Bacteroides)、大肠杆菌志贺菌(Escherichia-Shigella)更高,且与焦虑的严重程度呈正相关。在这些分析结果的基础上,作者提出肠道菌群的组成的改变,与GAD的发病和缓解有关。
参考文献:
Chen, Yi-huan, Jie Bai, Di Wu, Shou-fen Yu, Xiao-ling Qiang, Hua Bai, Hua-ning Wang, and Zheng-wu Peng. Association between Fecal Microbiota and Generalized Anxiety Disorder: Severity and Early Treatment Response. Journal of Affective Disorders, 259 (2019) 56–66.
专注组学 精准定位 用心服务 帮您实现科研价值
——