WES+850K多组学服务套餐
实验服务(样品抽提质检+全外显子测序+Illumina 850K甲基化芯片)
【说明:套餐包含一次抽提质检,样本类型不包含FFPE样本】
基础分析+高级分析+联合分析
(促销时间:2018年9月1日—10月31日)


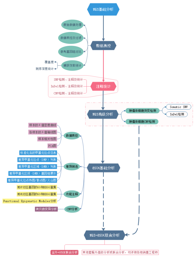
中科普瑞WES+850K多组学套餐关联分析展示

生命现象的发生和调控过程是极其复杂的,在肿瘤、自身免疫疾病、代谢疾病等复杂疾病的发生发展过程中,在干细胞分化、胚胎发育与物种进化等生命现象中,会涉及到基因组、转录组、蛋白质组及表观遗传等多层面的变化及调控。在大数据时代,将多个组学数据结合起来的整合研究——多组学(Multi-omics)研究,是一大趋势。
对于一个复杂的疾病或生命现象的研究,要综合考虑其表型以及生理生化指标以及基因组、转录组、蛋白质组、表观遗传及代谢组等多层面的变化。将上述多组学的数据整合分析,以掌握其全局的变化过程,为研究其调控机制和精准医疗提供综合解决方案。
中科普瑞WES+850K多组学套餐关联分析展示

中科普瑞其它多组学分析展示

全基因组水平上展示甲基化修饰、ncRNA以及基因表达水平(圈图展示)

A、 在一张热图中展示mRNA对于编码及非编码基因的调控关系。可用于展示lncRNA与所对应的靶基因(mRNA)的调控作用及相关性(正相关与负相关)。既可展示mRNA与lncRNA的相关基因,但也可以分析样本间的个体化差异。
B、 键通路图。汇总了特定通路中的关键基因在不同组学层面的变异情况。
C、 关键基因多组学相关图:包含了关键基因在不同组学层面的相互关系:
(1)转录层面的基因表达的相关性;(2)基因组层面的共突变频率(co-occurrence ratio of mutation); (3)表观遗传层面的差异甲基化(hyper-methylaiton, hypo-methylation, normal methylaiton)频率。

Consensus clustering示例,热图和聚类图展示mRNA与miRNA表达谱和甲基化对疾病的分型的结果,以及与其他指标分型的比较;同时展示关键基因在不同组间的变异情况

网络图示例,展示在基因组、转录组以及甲基化修饰等层面
有差异的基因间的相互作用关系
专注组学 精准定位 用心服务 帮您实现科研价值
——